文小姐,現年51歲,於小吃店工作,一直以來就需母兼父職養育孩子們,收入不夠用時僅能依靠借貸或刷卡支付,長久以來便造成收支的不平衡,近而欠債無力清償的結果。因此透過專業團隊評估後,便依據消費者債務清理條例向臺灣桃園地方法院聲請更生程序,然而,礙於本身有一些不值錢的財產導致更生還款金額仍超過文小姐的能力範圍,便決定透過清算程序接續進行案件,之後經法院判決將較易變現的財產以現金代替清償債務後,便取得清算免責的裁定,了卻文小姐這輩子扛在肩上的壓力。
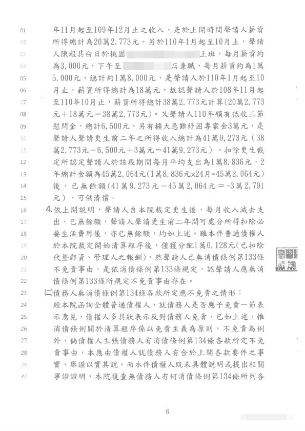
| 年齡:51歲 | 職業:小吃店員工 |
| 收入:每月收入18,000元 | 總債務:1,578,520元 |
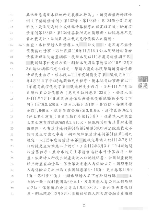
| 清算結果:免責 |










